中共陕西省委党校(陕西行政学院)
关于印发《平安校园建设工作目标管理考核 办法(试行) 》的通知
陕校办发〔2023〕27号
平安校园建设工作目标管理考核办法(试行)
为深入学习贯彻党的二十大精神,认真落实中央和省委关于 平安建设的决策部署, 统筹发展和安全,全面提升基层安全综合治 理能力,有效防范化解重大安全风险,服务保障校(院)高质量发展,制定本办法。
一、考核对象
各处级部门
二、工作目标
坚持以习近平新时代中国特色社会主义思想为指导,深入学习 贯彻习近平法治思想,坚决落实党的二十大关于全面依法治国的重 大决策部署,坚持以人民为中心的发展思想,坚持稳中求进的工作 总基调,统筹发展和安全,坚持属地管理和谁主管谁负责的原则, 进一步提高防范化解重大风险能力,形成联防联治、群策群防的良 好局面,切实履行平安校园建设工作责任职责,积极推进平安校园建设,为校(院)高质量发展新篇章创造安全稳定的校园环境。
三、考核内容
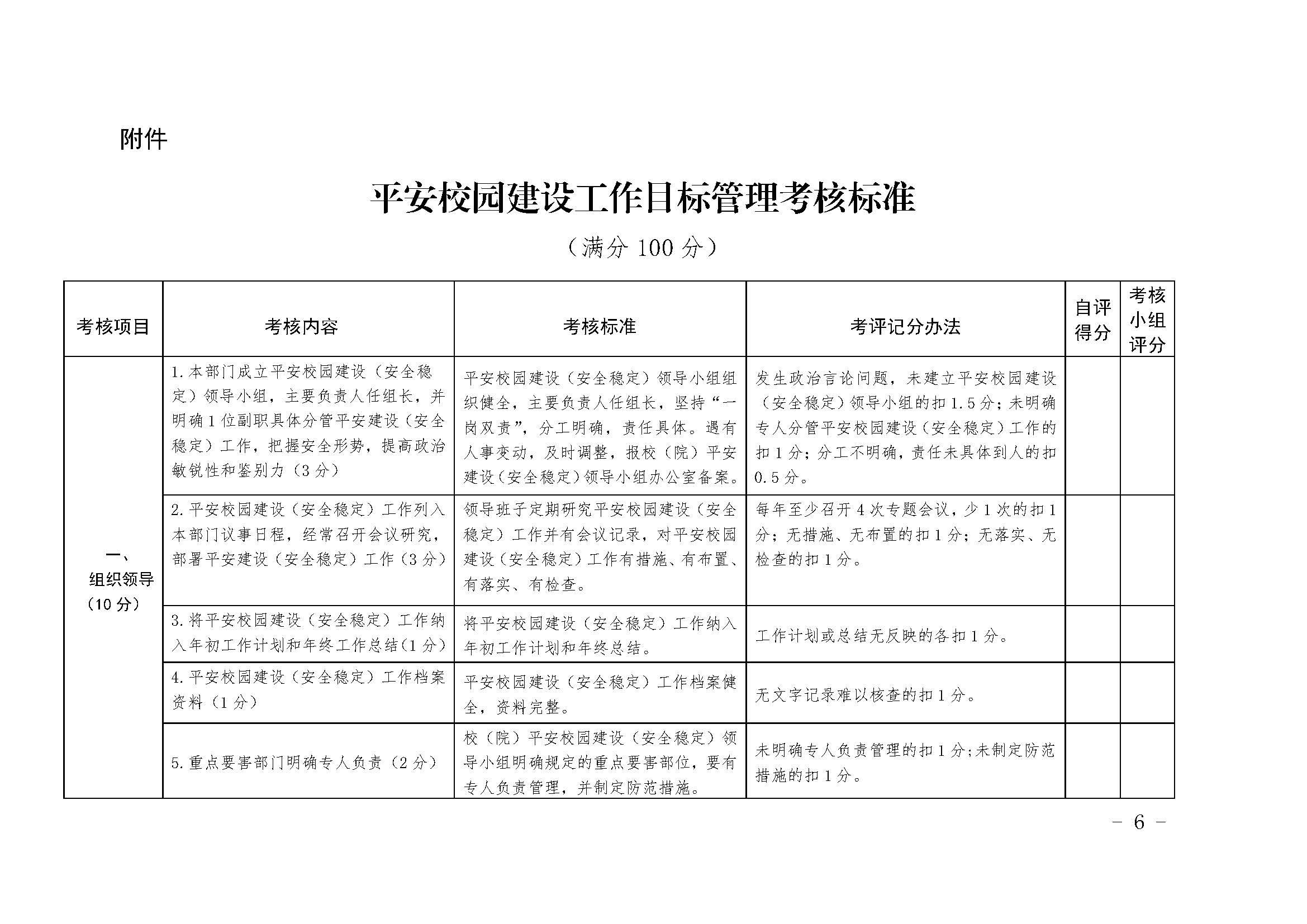
1.组织领导(10 分)
各处级部门要有平安校园建设(安全稳定)领导小组,主要负 责人是第一责任人,不断提高政治判断力、政治领悟力、政治执行 力,定期召开平安校园建设工作专题会议(一年至少 4 次),研究分析新问题新风险新隐患和当前安全形势,并制定年度平安校园建设(安全稳定)工作计划及实施意见。
2.规章制度(6 分)
建立平安校园建设(安全稳定)工作责任制,将任务分解到人, 每月对本部门平安校园建设(安全稳定)工作自查 1 次,通过分析 研判,制定应对措施,完成整改任务,并做好记录。落实平安校园建设的安全管理、值班、风险隐患排查、整改、治理等工作制度。
3.安全防范(7 分)
坚持“预防为主、综合治理 ”的方针,重点部位防盗设施完整, 组织大型或一般性集体活动,制定安全防范措施和预案,本部门无 参加邪教、宗教非法组织,无危害党和国家的言论,不散布网络谣言和有害信息,确保校园公共安全。
4.宣传教育(8 分)
坚持以人民为中心的发展思想,把平安校园建设(安全稳 定)工作纳入日常学习教育的重要内容,不断提高平安校园建设的 知晓率、参与率、满意率,积极推广“枫桥经验 ”,普及法律法规 知识,增强教职工的法治思想,排查调处矛盾纠纷,杜绝违纪违法事件发生,筑牢安全第一的思想防线。
5.消防安全(20 分)
坚持“ 预防为主、防消结合 ”方针,把全面自查、专项督 导检查、综合督查、源头治理、考核巡查、“回头看”检查作 为一项重要的检查内容。严格落实消防安全责任制,做到“谁主管谁负责、谁在岗谁负责”的原则,积极参加消防知识讲座和演练,掌握消防器材操作技能,遵守用电、用气及电动车充电管理规定, 重点消防部门和部门内部重点消防部位有专人负责、具体措施,确保消防工作落到实处。
6.治安工作(14 分)
积极维护校(院)工作生活秩序,保障校园公共安全,运用 政治、法律、行政、经济、文化、教育等多种手段,预防罢课、罢工、罢餐、游行、盗窃、吸毒、打架斗殴等事件发生,禁止校园内 摆摊设点和办公区域遛狗,加强流动人员管理,落实社会综合治理 和安全防范措施,消除校园不安定因素,预防和打击黑恶势力等违法犯罪活动,保障安全稳定。
7.安全生产(25 分)
安全生产要贯彻落实“党政同责、一岗双责、齐抓共管、失职 追责”和管行业必须管安全、管业务必须安全、管生产必须管安全 的要求,牢固树立安全发展理念,建立健全安全生产责任制,制定 应急处置预案,遇到突发事件,果断处理,报告及时, 坚决防范化解安全风险,消除安全隐患,杜绝生产安全事故。
8.隐患整改(10 分)
对安全检查通报整改的问题,责任部门要认真分析研判,抓好 整改落实,严防事故案件发生。要在规定时间内完成隐患整改,并 以书面形式报校(院)平安校园建设(安全稳定)领导小组办公室。如果连续两次仍未完成整改的问题,移交校(院)督查办进行督查、督办,并纳入年度考核进行扣分。
9.一票否决(年度零分)
坚持属地管理原则,强化红线意识和底线思维,对发生人员死亡和重大、较大安全事故及经济损失数量较大的事故,实行“一票否决”管理。
四、考核方式
每年度进行 1 次,由校(院)年度目标责任考核小组对各处级部门平安校园建设及安全稳定工作情况一并进行全面考核。
五、考核结果应用
考核结果分为优秀、良好、合格、不合格 4 个等次(以上包括本数,以下不包括本数):90 分以上为优秀,80 分以上 90 分以下 为良好,70 分以上 80 分以下为合格,70 分以下为不合格。一票否决为不合格。
考核结果经校(院)平安校园建设和安全稳领导小组会议审议后,列入校(院) 年度目标责任考核。










